Le titre de ce billet est un clin d’œil à l’excellent magazine géopolitique qui “décrypte les enjeux de notre monde contemporain au moyen de cartes géographiques”, créé par le regretté Jean-Christophe Victor.
Stratégie, représentation du monde et système complexe
La stratégie est l’art de créer de la valeur et d’en tirer parti. Pour créer de la valeur, il faut être capable d’inventer, c’est-à-dire de recourir à la force de l’imagination créatrice pour réaliser le premier quelque chose de nouveau. Et pour inventer, il faut être d’abord capable de se représenter le monde de manière inédite.
Lorsque nous essayons de nous représenter le monde – les lignes de force qui le structurent, les tensions qui le déstabilisent, les ruptures déjà en germe – nous sommes obligés de recourir à un processus de simplification. Dit autrement, il nous est strictement impossible de percevoir, de faire sens et de tenir compte de tout ce que l’on trouve dans notre environnement. Le contexte dans lequel opère un individu, un collectif, une organisation, etc. est un système complexe.
Dans Le Macroscope, un ouvrage publié en 1975 et que Futuribles International qualifie de “livre fondateur de l’analyse systémique en France”, Joël de Rosnay expose quatre caractéristiques propres à un système complexe.
- Un système complexe est constitué d’éléments ou “agents” en interaction. Par exemple, les commerçants et les clients sont des agents qui interagissent entre eux sur un marché.
- Ces éléments ou agents sont liés entre eux à travers de nombreuses relations hétéroclites. Sur un marché, toujours, commerçants et clients communiquent les uns avec les autres en recourant à la parole et à des symboles (par exemple, le pouce levé du client signifiera au commerçant que la botte de carottes qu’il lui propose lui convient).
- Un système complexe est, le plus souvent, constitué de plusieurs niveaux hiérarchiques et de plusieurs réseaux interdépendants que l’on peut partiellement décomposer. Dans leurs travaux sur la quasi-décomposabilité, une propriété particulière des systèmes complexes proposée et développée par Herbert Simon (“prix Nobel d’économie” en 1978), Philippe Silberzahn et Dominique Vian ont montré comment une action locale (par exemple l’acte d’entreprendre) peut se propager et finir par avoir un impact global.
- La structure et les mécanismes de fonctionnement d’un système complexe sont dynamiques. Ils évoluent dans le temps, parfois de manière non linéaire. On dit d’un système (par exemple, l’espèce humaine) qu’il possède une capacité d’évolution lorsqu’il est en mesure de se reproduire et de permettre à des améliorations de se généraliser.
La carte (ou diagramme) systémique, un outil pour (se) représenter et imaginer les transformations possibles de l’environnement
Pour pouvoir explorer les transformations possibles de l’environnement dans lequel opère une organisation, il s’avère très utile de recourir à un outil à la fois simple à utiliser et très utile : le diagramme systémique.
Un diagramme systémique est une représentation simplifiée de plusieurs processus à l’œuvre dans l’environnement d’une organisation et des liens qui les relient les uns aux autres.
Pour commencer, il permet de décrire des premières relations de causalité linéaire entre plusieurs processus – par exemple, sanitaires, sociaux, technologiques et institutionnels – comme dans l’exemple suivant que l’on doit à Maryline Pereira, Karim Nanadoum, Julie Vidal, Emmanuel Cros, Damien Renel et Christophe Dumat :
Ensuite, il est possible de qualifier plus précisément la nature des liens qui unissent entre eux les processus qui agissent dans l’environnement de l’organisation. Dans l’exemple suivant, créé par Tahar Naceur, Mathieu Darmon, Maryline Jacquet, Laurent Bonnard, Édouard Stiegler et Alexandre Maillot, un premier processus peut “contribuer à”, “conduire à”, “provoquer”, “renforcer”, “permettre”, ou encore “limiter” un second processus auquel il est lié:
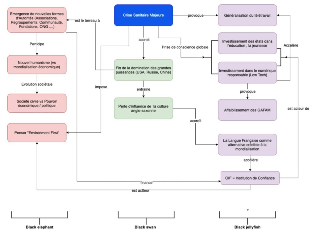
Construire un diagramme systémique est également un moyen de donner spécifiquement à voir au client d’une démarche de prospective comment plusieurs processus qui soit échappent à son attention, soit n’entrent pas en ligne de compte dans sa réflexion stratégique, pourraient profondément transformer son environnement et, partant, la pertinence de ses orientations stratégiques. Dans le mini-exercice prospectif réalisé par Thomas Giubbi, Thierry Dusautoir, Stéphane Boiteau, Nicolas Cadiou, Armelle Lecerf et Anthony Ruiz, des “éléphants”, des “cygnes” et des “méduses noires” (chaque animal symbolique renvoyant à un type d’angle mort dans la représentation du monde du client) interagissent entre eux de sorte à laisser entrevoir un futur possible de la francophonie en Afrique très différent de sa réalité actuelle :
Dans un format alternatif, Sergueï Loutskevitch, Nicolas Duwez, Julie Cahen, Jérôme Montané, Christine Vaca et Stéphanie Ousaci proposent quant à eux d’explorer les conséquences directes et indirectes de la pandémie de Covid-19 sur le plan technologique, géopolitique, économique et culturel :
Pour finir, il est parfois utile d’animer un diagramme systémique et de voir ainsi se dérouler devant nos yeux le film d’un futur possible. Ce mode dynamique se révèle particulièrement adapté lorsque l’on soupçonne que des boucles de rétroaction positive risquent de déstabiliser de manière irréversible l’environnement (ce qui pourrait alors amener l’organisation à se demander si 1. elle dispose des moyens d’intervenir pour empêcher qu’un tel emballement se produise ou 2. elle peut au moins se préparer à faire face à un environnement inédit).
Dans son ouvrage publié en 1990, The fifth discipline: the art and practice of the learning organization, Peter Senge résume ainsi la montée des tensions entre les États-Unis et l’Union soviétique durant la guerre froide. En enrichissant continuellement son arsenal, l’Union soviétique faisait peser une menace croissante sur les États-Unis. En réaction, les américains s’activaient pour accroître leur arsenal, lequel était alors perçu par les soviétiques comme une menace grandissante… Face à laquelle il leur était nécessaire d’opposer une quantité elle aussi croissante d’armes. La boucle (de rétroaction positive) était bouclée, le décor était planté pour que le système (organisé autour des deux puissances rivales) explose. Dans la nuit du 9 novembre 1989, la chute du mur de Berlin signait l’arrêt brutal d’un système bipolaire qui aura tenu une quarantaine d’années.
Explorer les futurs possibles : le juste équilibre entre logique et imagination
Nous l’avons vu, le diagramme systémique s’avère précieux lorsque l’on cherche à représenter et à explorer les processus qui contribuent à stabiliser, ou au contraire, à déstabiliser l’environnement dans lequel opère une organisation. En bref, le diagramme systémique expose les logiques qui sous-tendent la “marche du monde”.
De leur côté, les scénarios prospectifs, véritables mises en récit des transformations possibles de l’environnement, ont pour but d’activer les imaginaires pour “élargir le champ des alternatives offertes à la stratégie et à l’action”, dixit Daniel Kaplan et Jacques-François Marchandise.
Ensemble, diagrammes systémiques et scénarios permettent de garantir la cohérence, la plausibilité et l’utilité des futurs possibles envisagés dans le cadre d’une démarche de prospective.
