Nous nous proposons dans cette série « deftech – les coulisses » de raconter le plus fidèlement possible le vécu du programme deftech, ses choix, ses défis et surtout les leçons apprises.
English Version
Le lancement des différentes activités décrites dans le chapitre précédent prendra nécessairement un certain temps. Ce que vous découvrirez cependant, avec un peu de chance comme conséquence directe de votre travail, c’est que les questions auxquelles vous tentez de répondre évoluent avec le temps.
À partir d’une simple liste, de leur description et de leur niveau de préparation, les technologies sont en fait intéressantes compte tenu du type de changement, voire de rupture(s) qu’elles peuvent apporter. Ce qui est désormais intéressant, ce n’est plus la technologie, mais ce qu’elle offre :
- Faire de nouvelles choses ; offrir de nouvelles capacités
- Faire les choses différemment.
- Modifier certaines propriétés des produits existants, telles que les coûts, le poids, la consommation d’énergie, la quantité de données transférées, etc., dans l’espoir de les améliorer, mais avec la possibilité d’introduire certaines faiblesses et certains défis dans la résilience et l’utilisation du produit.
Vous remarquerez également que nous ne considérons plus des domaines technologiques étroits, mais plutôt de vastes domaines technologiques composés de nombreuses autres technologies qui interagissent entre elles. Si l’on tient compte du fait que ces domaines peuvent converger (la biologie synthétique et l’intelligence artificielle, par exemple), on se rend compte de la complexité de la description des opportunités et des menaces.
Comme si cela ne suffisait pas, étant donné que nous sommes dans un environnement militaire/défense, la plupart de la recherche et du développement des sujets que nous examinons sont menés par l’industrie civile. Cela signifie simplement qu’il ne suffit plus de considérer le domaine technologique en tant que tel. Pour avoir une meilleure idée de son impact réel, vous devez considérer non pas la technologie seule, mais en combinaison avec les aspects politiques, économiques, sociaux, environnementaux et juridiques (PESTEL) de celle-ci.
Face à une telle complexité, il est apparu comme une évidence que nous avions besoin de nouveaux formats et produits capables de l’intégrer, de la simplifier et de la rendre compréhensible. Ceci est rendu possible par l’utilisation du storytelling et du serious gaming.
De nouveaux récits pour inventer demain
Depuis la nuit des temps, les histoires sont le moyen populaire de transmettre le savoir, de transmettre la sagesse accumulée par les générations précédentes. Les histoires sont également le format le plus simple pour se projeter dans l’avenir, tester de nouveaux concepts, leur cohérence et leur attrait. Une bonne histoire inspire, transmet des valeurs et illustre la manière dont elles peuvent être mises en pratique.
Il existe différents formats que l’on peut adopter pour projeter les lecteurs dans ce qui restera pour un certain temps, une fiction. Avec la conviction que lorsqu’on invente un mot, le concept et la chose qu’il désigne commencent à exister, nous avons commencé à créer des mots définissant de nouvelles compétences, de nouveaux objets, des processus, des emplois, voire des pathologies et donc à inventer des morceaux de futur.
On ne peut pas penser sans mots, et donc sans eux, on ne peut certainement pas penser l’avenir ! Il n’y a pas de pensée sans langage. C’est le mot qui donne à la pensée son existence, dit le philosophe Hegel.
Ensemble à l'écrivaine prospectiviste Anne-Caroline Paucot, nous avons écrit "Le soldat du futur", un dictionnaire et un livre en ligne pour stimuler la réflexion latérale sur l'avenir des forces armées. L'exemple ici, illustré par le graphiste français Olivier Fontvieille, présente le dataropathe, un thérapeute spécialisé dans les dommages causés par les abus numériques. Dans l'armée, le numérique a changé notre façon de faire, de penser et de vivre notre quotidien. Dans ce tourbillon, différents troubles sont apparus. Le dataropathe les observe, les analyse et en soigne les effets négatifs.
En complément des mots, nous avons essayé de donner une forme aux phrases en utilisant la bande dessinée. Le raisonnement est le suivant : lorsque vous mentionnez un mot ou un concept, chacun se fait sa propre représentation en fonction de son imagination et de son expérience passée. Afin de créer un terrain d’entente, le dessin est la solution la plus simple pour itérer.
Les histoires ont cependant la particularité que seule la personne qui les raconte est active, tandis que celle qui les écoute se retrouve dans une situation passive. Afin de remédier à cette situation, nous avons construit une histoire où le lecteur fait ses propres choix et est confronté à leurs conséquences directes. Grâce aux nouvelles possibilités numériques, l’aventure a été réalisée sous forme de podcast, ce qui permet non seulement de donner aux différents personnages leur propre voix, mais aussi de créer une ambiance sonore qui rend l’expérience encore plus immersive.
Réalisé sous la forme d’une enquête, les différents choix sont enregistrés et analysés. Cela offre des perspectives uniques pour comprendre l’importance du contexte dans lequel une nouvelle technologie est utilisée par rapport à son acceptation.
Mais pas seulement : à partir d’une fin possible, nous pouvons analyser les différents chemins y menant, celui qui est préféré, mais également les phases d’apprentissage des lecteurs pour y arriver. Si la méthodologie devait être utilisée pour la préparation de missions ou d’opérations, les bonnes pratiques, les biais cognitifs, les solutions inattendues peuvent être rendus compréhensibles et permettre, si nécessaire, des actions correctives.
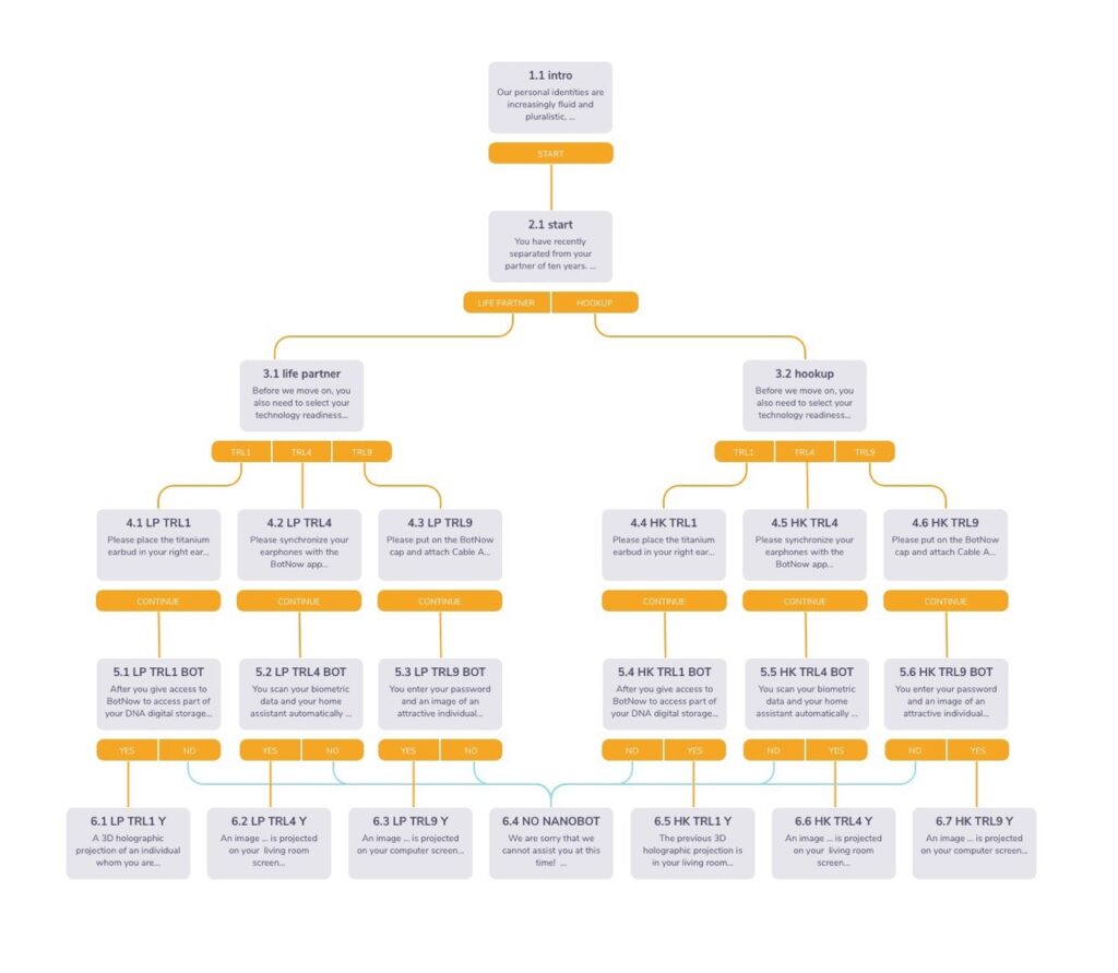
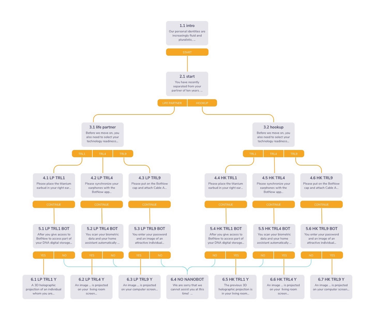
Développé en collaboration avec le collectif Le Coup d'Après, Toelt GmbH et le Prof. A. Kachi (Université de Bâle), le graphique représente ici le chemin préféré menant à la fin J3 de l'histoire. Chaque cercle représente une question posée au lecteur dans l'histoire.
Selon les réponses, nous pouvons obtenir 48 expériences différentes de la même histoire. La couleur rouge indique des décisions plus conservatrices à l'égard des nouvelles technologies, tandis que les verts sont nettement pro-technologies, l'orange se situant au milieu. Il s'agit de la première itération du projet Technocast qui vise à expérimenter de nouvelles formes d'études statistiques, favorisant l'immersion.
Défis et leçons apprises
- Comme l’accent doit être mis sur les technologies, leurs utilisations et les conséquences possibles qui en découlent, cela demande un effort permanent pour ne pas se laisser emporter par un autre sujet utilisé dans l’histoire pour la rendre captivante.
- Certains résultats peuvent ne pas plaire à tout le monde. C’est un fait, et vous ne pouvez rien faire contre. Si vous avez la possibilité de le faire, demandez si c’est la forme ou le fond qui pose problème.
- Connaître et présenter les limites et le contexte de la fiction. L’histoire derrière la scène peut parfois être aussi intéressante que la fiction elle-même. Gardez une trace des raisons qui vous ont poussé à faire quelque chose comme vous l’avez fait ; pourquoi tel ou tel élément a été réalisé de cette façon, et pourquoi ne l’avez-vous pas fait différemment. Cette réflexion et les choix effectués constituent l’essence de votre programme de prospective technologique, son ADN. Gardez-en la trace !
- Utilisez la fiction comme une boucle ouverte : construisez le récit présentant un avenir potentiel, puis réfléchissez aux technologies ou à la combinaison de technologies qui pourraient rendre cet avenir possible. Travaillez seul ou en équipe, pour établir une feuille de route afin de fournir un horizon temporel possible pour que cela puisse se produire. Si cela va vraiment se produire ? Cela ne devrait pas être le point central à ce stade, car cela relèverait de la prédiction. Restez-en à la prospective !
Histoires du futur
Identifier une liste des technologies qui auront un impact sur un domaine spécifique est une étape importante et nécessaire. Comprendre comment ces effets pourraient se produire nécessite une approche différente, mais complémentaire.
Avec envisioning nous avons développé conjointement plusieurs radars sur différents sujets, tous axés plus sur les technologies que sur ce qu’elles pourraient permettre une fois mises en œuvre et réellement utilisées.
Cette recherche tente d’ajouter un niveaux de compréhension supplémentaire à l’analyse des technologies. Ce que nous présentons ici a la forme d’un récit où le lecteur fait partie du processus de décision.
Nous mettons l’accent sur le fait qu’il n’y a pas de fatalité dans l’utilisation ou non d’une technologie. Une décision a dû être prise à un moment ou à un autre quant à l’intégration de celle-ci.
Inspirés par les 53 tendances technologiques émergentes qui devraient avoir un impact sur les interactions entre les humains et les machines, nous avons demandé à des auteurs de science-fiction de développer quatre récits interactifs – les récits sont actuellement uniquement en anglais – de futurs potentiels ayant ces interactions au centre des intrigues.
Nous espérons que cette étape supplémentaire permettra de mieux saisir les possibilités et les conséquences que les technologies futures pourraient avoir dans ce contexte.
Nous vous souhaitons une lecture intéressante de ces histoires dont vous êtes le héros !
Q135 · Why vary the content and form of the topics in a foresight program ?
In this series « deftech – behind the scenes », we propose to tell the story of the programme deftech as faithfully as possible; its choices, its challenges and above all the lessons learned.
Starting the different activities described in the previous chapter will necessarily take some time. What you will find out, however, hopefully as a direct consequence of your work, is that the questions you are trying to answer evolve over time.
From a simple list, their description and their readiness level, technologies are in fact interesting considering the type of change, if not disruption(s) they can bring. What is now of interest is not the technology anymore, but what they offer:
- To do new things; to offer new capabilities
- To do things differently.
- To change some properties within existing products such as costs, weight, power-consumption, amount of data transferred, etc., with the hope to improve them, but including also the potential to introduce some weakness and challenges in the resilience and use of the product.
It will also come to your attention that what we are considering at not narrow technology fields anymore, but rather broad technologies areas composed by a lot of other technologies interacting among them. Take into consideration that these areas can converge (synthetic biologic with artificial intelligence as an example) and you suddenly realize the complexity faced in the description of the opportunities and threats.
As this would not be enough, given the fact that we are in a military/defence environment, most of the research and development of the topics we are looking at are being led by the civilian industry. This simply means that considering the technology area per se is not enough anymore. To have a better grasp of its real impact, you should consider not the technology alone, but in combination with the political, economic, social, environmental and legal (PESTEL) aspects of it.
Facing such complexity, it appeared as an evidence that we needed new formats and products able to integrate it, simplify it and make it understandable. This is made possible through the use of storytelling and serious gaming.
New narratives to invent tomorrow
Since the dawn of time, stories have been the popular means of transmitting knowledge, passing on the wisdom amassed by previous generations. Stories are also the simplest format for projecting oneself into the future, testing new concepts, their coherence and attractiveness. A good story inspires, conveys values and illustrates how they can be put into practice.
There are various formats you can adopt to project the readers into what will remain for some time, a fiction. With the conviction that when you invent a word, the concept and the thing it designates begin to exist, we started creating words defining new competences, new objects, processes, jobs, even pathologies and therefore to invent some pieces of future.
You can’t think without words, and therefore without them, you can definitely not think ahead! There is no thinking without language. It is the word that gives thought its existence, says the philosopher Hegel.
Together with the futurist writer Anne-Caroline Paucot, we have written "The Soldier of the Future", a dictionary and an online book to stimulate lateral thinking about the future of the armed forces. The example here, illustrated by French graphic designer Olivier Fontvieille, features the dataropathe, a therapist specialising in the damage caused by digital abuse. In the military, digital technology has changed the way we do, think and live our daily lives. In this whirlwind, various disorders have emerged. The dataropathe observes, analyses and treats the negative effects.
Complementary to words, we tried to give form to sentences using comics. The rational behind it is that when you mention a word or a concept, everybody forms its own representation according to its imagination and past experience. In order to create a common ground, a drawing is the most straightforward solution to iterate from.
Stories however have the defined setup that only the person telling it is active, while the one listening to it finds him·herself in a passive situation. In order to remedy this situation, we constructed a story where the reader makes his or her own choices and is confronted with their direct consequences. Using new digital opportunities, the adventure was realized in the form of a podcast, which not only gives the different characters their own voices, but also creates a sound atmosphere that makes the experience even more immersive. Carried out in the form of a survey, the different choices are recorded and analyzed. This offers unique insights to understand the importance of the context in which a new technology is used in relation to its acceptance.
But not only; starting from one possible ending, you can analyze the different paths, among them learning also the preferred one, taken by the different readers leading to it, Figure 6 . If used for the preparation of missions or operations, good practices, cognitive bias, unexpected solutions could be nicely made understandable, and allowing corrective actions, if required.
Developed in collaboration with the collective Le Coup d'Après, Toelt GmbH and Prof. A. Kachi (University of Basel), the graph here represents the preferred path to the J3 ending of the story. Each circle represents a question asked to the reader in the story. Depending on the answers, we can get 48 different experiences of the same story. The colour red indicates more conservative decisions towards new technologies, while the greens are clearly pro-technology, with orange in the middle. This is the first iteration of the Technocast project, which aims to experiment with new forms of statistical studies, favouring immersion.
Challenges and lessons learned
- As the focus must be on the technologies, their uses and resulting possible consequences, this requires a permanent effort, not to be carried away by some other topic used within the story to make it compelling.
- Some of the results may not please everyone. This is a fact, and you cannot do anything against it. If you have to opportunity, ask if it is the form or the substance that is causing problem.
- Know and present the limits and the context of the fiction. The story behind the scene could sometime be as much of interest as the fiction itself. Keep track of what the reasons were to do something like you did; why was such or such element done that way you did, and why didn’t you do it differently. This thinking and the choices made are the essence of your technology foresight program, its DNA. Keep track of it!
- Use the fiction as an open loop: build the narrative presenting a potential future and then consider which technologies or combination of technologies could make that future possible. Work alone or in team, to establish a roadmap to provide a possible time horizon for it be able to happen. If it will really happen? It should not be the focus at this stage, as this would be prediction. Stick to foresight!
Future Narratives
Identifying a list of technologies that will have an impact on a specific area is an important necessary step. Understanding how these effects could be requires a different, yet complementary approach.
Together with envisioning we have jointly developed several radars on various topics, all focusing more on the technologies, than on what they could enable once implemented and actually used.
This research tries to build an additional layer on top of the presentation of the technologies. What we present here has the form of a narrative where the reader is part of the decision process.
This was decided to emphasise the fact that there is no fatality and that there is always a decision involved in using or not a technology.
Inspirés par les 53 tendances technologiques émergentes qui devraient avoir un impact sur les interactions entre les humains et les machines, nous avons demandé à des auteurs de science-fiction de développer quatre récits interactifs – les récits sont actuellement uniquement en anglais – de futurs potentiels ayant ces interactions au centre des intrigues.
Nous espérons que cette étape supplémentaire permettra de mieux saisir les possibilités et les conséquences que les technologies futures pourraient avoir dans ce contexte.
Nous vous souhaitons une lecture intéressante de ces histoires dont vous êtes le héros !
Inspired by 53 forecasted emerging technological solutions that are expected to impact the interactions between humans and machines, we asked science fiction writers to develop four interactive narratives of potential futures having the interactions with the technologies at the center of the intrigues.
We hope this additional step leads towards a better understanding of the opportunities and consequences that future technologies could represent in that context.
We wish you an interesting reading of these stories in which you are the hero!
